本文目录31省份新增本土确诊多少例今天新增本土确诊病例多少例数控程序中g71编程实例数控车床g71编程实例及解释一、31省份新增...
本文目录10月31日南京新增本土确诊病例16例***无症状感染者5例南京新增38例本土确诊主要来自哪里11月28日上海新增社会面...
本文目录10月27日山东省新增本土确诊病例2例***本土无症状感染者91例11月28日山东新增本土确诊病例56例+本土无症状感染...
一、2022年11月16日福建省新增本土确诊病例11例(厦门6例 福建省新型冠状病毒肺炎疫情情况一、本地疫情11月16日0~24...
本文目录广西新增本土无症状感染者3例***目前无症状感染者情况如何广西新增本土无症状感染者40例,本轮疫情涉及到哪些地方广西新增...
一、31省区市新增本土病例21例,分别是在哪里据国家卫健委网站消息,7月29日0—24时,31个省(自治区、直辖市 和新疆生产建...
一、海南海口新冠确诊病例相同轨迹返庆人员请及时报备海南海口新增1例新冠确诊病例相同轨迹及时报备2021年8月1日凌晨,海南省海口...
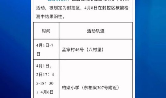
一、湖北省确诊病例行动轨迹一览湖北确诊病例活动轨迹更新时间:10月21日10月20日,天门市新增2例外省输入本地新冠肺炎确诊病例...
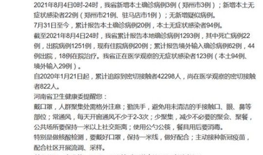
一、河南郑州新增本土确诊5例,当地的疫情情况严重吗河南郑州新增本土确诊5例,当地的疫情情况还是比较严重的,因为这次是在小学生中间...
一、四川昨日新增境外输入无症状感染者1例四川昨日(1月19日)新增境外输入无症状感染者1例,具体情况如下:感染者来源及行程:该无...