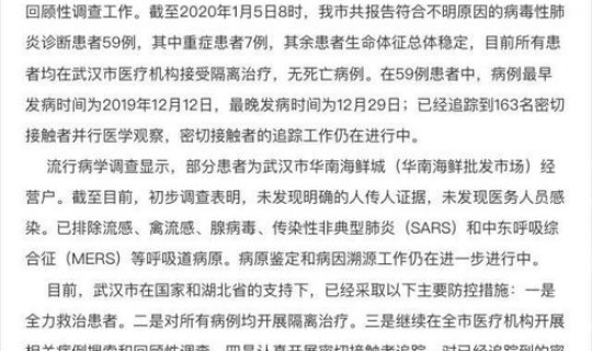
一、武汉发现不明原因肺炎武汉发现的不明原因肺炎病例共27例,其中7例病情严重,其余病例病情稳定可控,目前病因尚未明确,不能断定为...
一、10月1日湖北新增本土确诊病例1例、本土无症状感染者5例2022年10月1日湖北省新冠肺炎疫情情况10月1日0-24时,全省...
一、大连有一病例11次核酸检测才呈阳性,疫情防控是否该更加严格大连疫情出现小范围的反弹,短短几天的时间,已经新增好几例确诊病例,...
本文目录内蒙古新增53例本土确诊***这些确诊者的具体情况如何内蒙古新增本土确诊病例十例,他们这些人是如何被感染的12月1日内蒙...
本文目录辽宁大连新增了7例本土确诊,这7例确诊病例是被如何感染的大连市新增1例本土确诊病例,他的流调轨迹是怎样的大连新增4例本土...
本文目录5月6日定州新增1例阳性感染者活动轨迹5月7日定州新增2例阳性感染者活动轨迹安国新增5例新冠阳性感染者活动轨迹通告宿州_...
本文目录江苏新增本土确诊病例3例***他们是如何被感染的据报道,江苏新增本土确诊20例,这些病例的流调轨迹是怎样的江苏省新增新冠...
本文目录北京丰台疫情确诊小区及管控措施北京新增2例丰台区病例具体情况是怎么样的北京公布77例确诊病例活动小区,都有哪些小区一、北...
本文目录辽宁大连新增了7例本土确诊***这7例确诊病例是被如何感染的大连新增52例确诊病例、5例无症状感染者,他们是如何感染的辽...
本文目录莆田9月28日有新增病例吗莆田公布12日28例新增病例详情莆田累计确诊病例64例9月10日莆田新增1例新冠病毒本土确诊病...