一、成都11月6日新增本土病例轨迹公布 11月6日成都市新增本土病例10月29日-11月5日期间主要活动轨迹如下:成华区10月2...
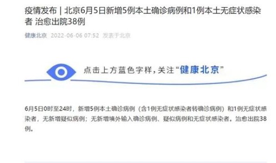
一、北京昨日新增14例本土确诊病例、5例本土无症状感染者昨日(4月24日0时至24时),北京新增14例本土确诊病例、5例本土无症...
一、昨天广西新增病例是什么地方昨天广西新增病例是广西的南宁。广西南宁昨日新增本土确诊病例64例。广西新增本土确诊病例64例其中4...
一、辽宁新增52例本土确诊,辽宁的确诊病例分布在哪里从目前网络上公布的信息来看,辽宁的确诊病例都分布在大连市,其他地区目前并没有...
一、5月22日陕西无新增新冠肺炎确诊病例 5月22日0-24时,陕西无新增本土及境外输入新冠肺炎确诊病例、疑似病例和无症状感染者...
一、全球有多少人得了新冠肺炎 12月30日,中国之外221个国家和地区有感染病例,累计感染者过千例的已达到181个;美国累计感染...
一、今天新增本土确诊病例多少例全国疫情今天(9月9日)最新消息情况:31省份昨日新增本土259+1033,其中四川新增本土59+...
一、上海最新疫情消息:昨日新增本土1+3例 新增4个高中风险区上海昨日新增本土确诊病例1例、无症状感染者3例 2022年8月12...
一、...大足新增病例活动轨迹重庆昨日新增病例活动轨迹2022年11月3日,大足区新增3例新冠肺炎确诊病例,其中确诊病例3,系无...
一、辽宁大连发布新增9例本土确诊轨迹,具体详情是怎样的 2021年11月7日,辽宁大连发布新增9例本土确诊轨迹,具体详情主要是这...