31省区市新增本土病例318+1567 〖壹〗、月1日0—24时,31个省(自治区、直辖市)和新疆生产建设兵团新增本土确诊病例3...
2月20日上海新增2例本土无症状+27例境外输入 022年10月7日0—24时,上海新增本土新冠肺炎确诊病例2例,无症状感染者2...
河南工程学院什么时间放假 河南工程学院2025年暑假放假时间为6月30日至8月29日,具体安排如下:学生放假安排学生暑假时间为6...
全球新冠肺炎一共死了多少人? 〖壹〗、全球疫情总体情况累计确诊与死亡:根据美国约翰斯·霍普金斯大学实时数据,全球累计确诊病例超3...
广州回耒阳需要隔离吗? 〖壹〗、目前广州是低风险地区,从广州出行不需要核酸检测。也不需要隔离。【离开广东规定】目前出省不需要进行...
本文目录2021年乌鲁木齐疫情时间乌鲁木齐是否有疫情新疆乌鲁木齐疫情怎么样了乌鲁木齐的新冠疫情是由什么引发的,为什么会出现这么多...
湖北襄阳健康码互认省份湖南湖北健康码互通吗 〖壹〗、健康码包含大量个人信息,如何在保证数据不被滥用的同时实现共享,是亟待解决的问...
本文目录北京新增4例京外关联本地确诊北京新增京外关联本地病例2+1+1北京新增3例本土确诊!附详情8月4日北京疫情最新消息一、北...
本文目录陕西新增本土确诊病例1例***这名确诊者的详情如何10月1日陕西新增3例本土确诊病例和6例本土无症状陕西新增1例本土确诊...
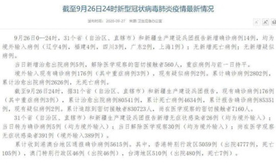
本文目录31省新增确诊14例***均为境外输入***如何加强境外输入的防控31省区市新增本土病例21例,分别是在哪里31省份新增...