本文目录南京禄口有重大疫情吗镇江京口区强化居民小区疫情防控工作通告丹阳市新冠肺炎疫情防控最新通告一、南京禄口有重大疫情吗有重大疫...
钦州港澳通行证自助签注恢复了吗_外省车能进入钦州市吗 钦州港澳通行证自助签注: 截至目前,钦州口岸暂未恢复港澳通行证自助签注服务...
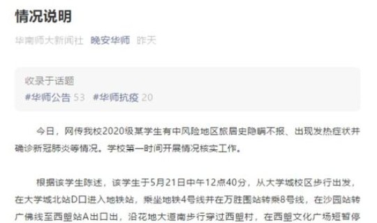
本文目录南京财经大学发现确诊新冠肺炎吗同济大学和南开大学哪个好南京玄武区新冠疫苗接种点有哪些一、南京财经大学发现确诊新冠肺炎吗没...
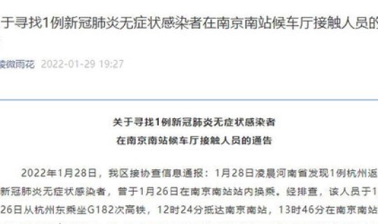
本文目录什么是无症状感染者***有什么特征新冠无症状感染者有什么症状无症状感染者有哪些症状南京的这一轮疫情,都有哪些特征近日出现...
本文目录河南新增13例本土确诊***这些病例分布在哪些地方河南确诊为何仍在增加31省新增本土确诊42例,都分布在了哪些省市地区今...
本文目录兰州集中隔离是自费还是免费2022兰州的最新防疫政策兰州最新防疫政策兰州最新的防疫政策兰州防疫最新政策一、兰州集中隔离是...
本文目录佳木斯市新增病例轨迹公布***当地的疫情处于什么阶段中国哪里有疫情一、佳木斯市新增病例轨迹公布***当地的疫情处于什么阶...
本文目录北京疫情最新数据消息哪个区新冠国内疫情数据是多少2022各城市疫情死亡人数北京新疫情消息实时更新吗霍普金斯大学新冠数据准...
本文目录2021全国中高风险地区名单及查询方式2021全国中高风险地区有哪些目前全国中高风险地区有哪些一、2021全国中高风险地...
本文目录韩国疫情趋紧***单日新增病例再超200例韩国累计确诊新冠病例数突破600万例,够用吗韩国首尔学生新增新冠病例一周翻一倍...